10月16日晚,包括中国石化、中国移动、中煤能源、宝钢股份、中远海控、中国电建、中国铁建、三峡能源、华润微、海康威视在内的10家央企上市公司先后披露增持或回购计划及进展的公告。其中沪市共9家专业股票配资开户平台,深市1家。
具体来看,5家上市公司公布新增增持计划,5-16.3亿元;2家上市公司公布增持进展,约23.43亿元;1家上市公司新增回购计划,不超过30亿元;2家上市公司公布回购进展,合计4.75亿元。
中国石化公告,为维护公司价值及股东权益,公司于2023年10月16日通过集中竞价交易方式继续回购A股股份5000063股,回购金额为人民币29254055.92元(不含交易费用)。

宝钢股份公告,拟用不超过30亿元的自有资金,以不超过8.86元/股的价格回购公司A股股份,回购股份数量不低于3.3亿股,不超过5亿股,占公司回购前总股本约1.48%-2.25%。

中远海控公告,自2023年8月31日起,公司实施A股回购;截至2023年10月16日,公司已累计回购A股股份21339294股,占公司截至2023年9月30日总股本的比例为0.1319%,已支付的总金额约为人民币2.0798亿元(不含交易费用)。

上市公司积极回购的同时,增持方案也在增加。
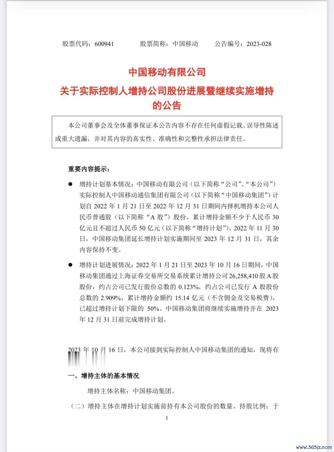
中国移动公告,2022年1月21日至2023年10月16日期间,中国移动集团累计增持公司26258410股A股股份,约占公司已发行股份总数的0.123%,约占公司已发行A股股份总数的2.909%,累计增持金额约15.14亿元,已超过增持计划下限的50%。

华润微公告,实际控制人子公司计划增持公司股份,合计增持金额不低于人民币1亿元。

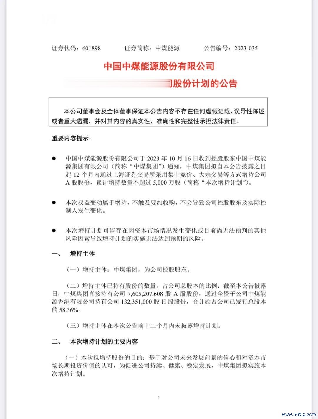
中煤能源公告,中煤集团拟增持公司A股股份,累计增持数量不超过5000万股。

三峡能源公告,控股股东中国长江三峡集团有限公司计划在未来12个月内,增持金额不低于人民币3亿元,不超过人民币5亿元。

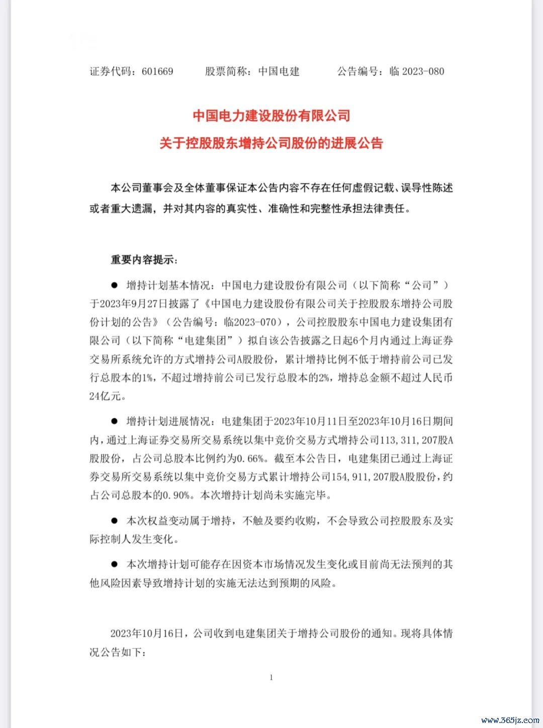
中国电建公告,截至公告日,电建集团已通过上海证券交易所交易系统以集中竞价交易方式累计增持公司154911207股A股股份。本次增持计划尚未实施完毕。

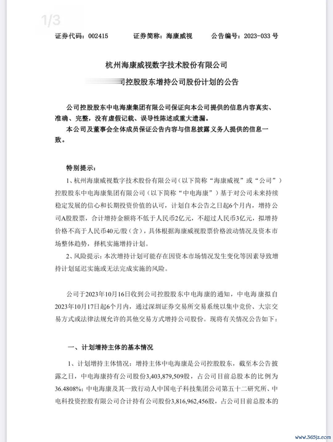
海康威视公告,控股股东中电海康计划增持公司A股股票,增持金额将不低于2亿元,不超过3亿元。

中国铁建公告,中铁建集团拟自本公告披露之日起6个月内增持公司A股股份,累计增持比例不低于增持前公司已发行总股本的0.1%,不高于增持前公司已发行总股本的0.25%,增持总金额不超过人民币3亿元。

中国企业研究院首席研究员李锦认为,央企控股上市公司积极行动,将助力稳定资本市场,为投资者筑起信心墙,引导央企控股上市公司价值合理回归。
除央企外,10月16日晚,部分行业龙头,例如“酱油茅”海天味业也发布股份回购计划,公司董事长提议以5亿元至8亿元回购公司股份。
同日,科创板共有20家公司披露回购、增持、承诺不减持、经营数据等正向公告,积极维护市场生态。其中,13家公司发布回购增持相关公告;3家公司股东自愿承诺不减持;4家公司自愿披露经营数据或其他正向经营信息。上述公司中,共有5家科创50公司及6家科创100公司。

据不完全统计专业股票配资开户平台,8月以来,数百家上市公司发布回购及股东增持相关公告,持续向市场传递积极信号,以真金白银提振市场信心。

